• 草莓视频污污污污,草莓成人APP,草莓视频下载网站,草莓视频APP下载IOS

    重慶草莓成人APP廠家
    您當前的位置 : 首 頁 > 案例展示 > 成功案例

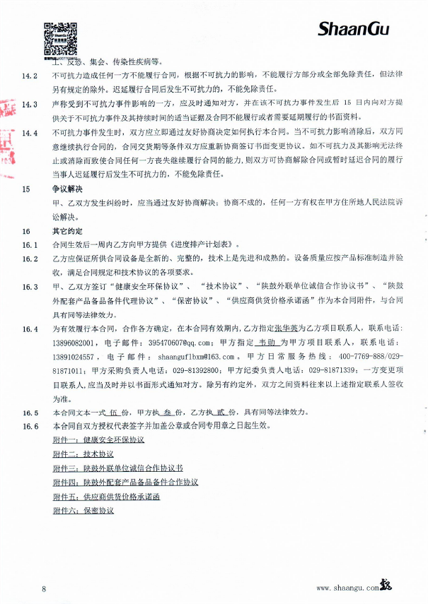
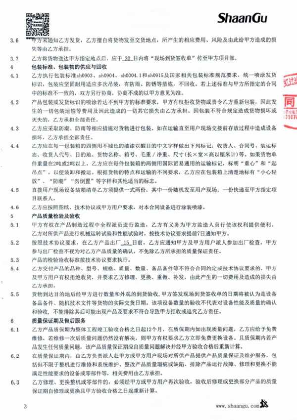
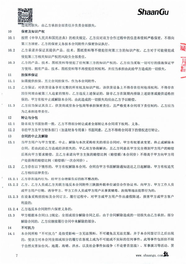
    西安陝鼓動力工程技術分公司合同2

    案例屬性

    • 所屬分類:成功案例
    • 瀏覽次數:0
    • 發布日期:2021-09-03
    • 產品概述

    4 (1).png5 (1)_副本.png

    8.png9.png10_副本.png

    標簽

    上一篇:草莓视频污污污污展示2021-09-03

    聯係草莓视频污污污污

    136-5832-3454

    電話:136-5832-3454   023-6747-7018

    公司地址: 重慶市巴南區金鹿大道3325號

    備案號:渝ICP備36087892號-1


    5f3eeae4bb0c2fd892b11b9e4923da1.jpg

    掃一掃,微信谘詢

    Copyright © 重慶草莓视频下载网站過濾設備製造有限公司 專業從事於, 歡迎來電谘詢!
    網站地圖